财政信息公开
政府信息公开
财政信息公开
政府预决算公开
政府预算公开
政府决算公开
部门预决算公开
部门预算公开
行政政法口
教科文口
社保口
农业口
经济建设口
乡财口
部门决算公开
行政政法口
教科文口
社保口
农业口
经济建设口
乡财口
专项资金管理
社会保险基金预决算
社会保险基金预算
社会保险基金决算
国有资本经营预决算
金融监管
法制财政
乡村振兴资金
地方政府债务信息公开
绩效管理
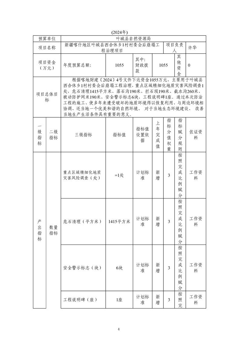
新疆喀什地区叶城县西合休乡1村村委会后崩塌工程治理项目评价报告
来源:叶城县财政局
作者:绩效股
发布时间 2025年08月27日
点击数: