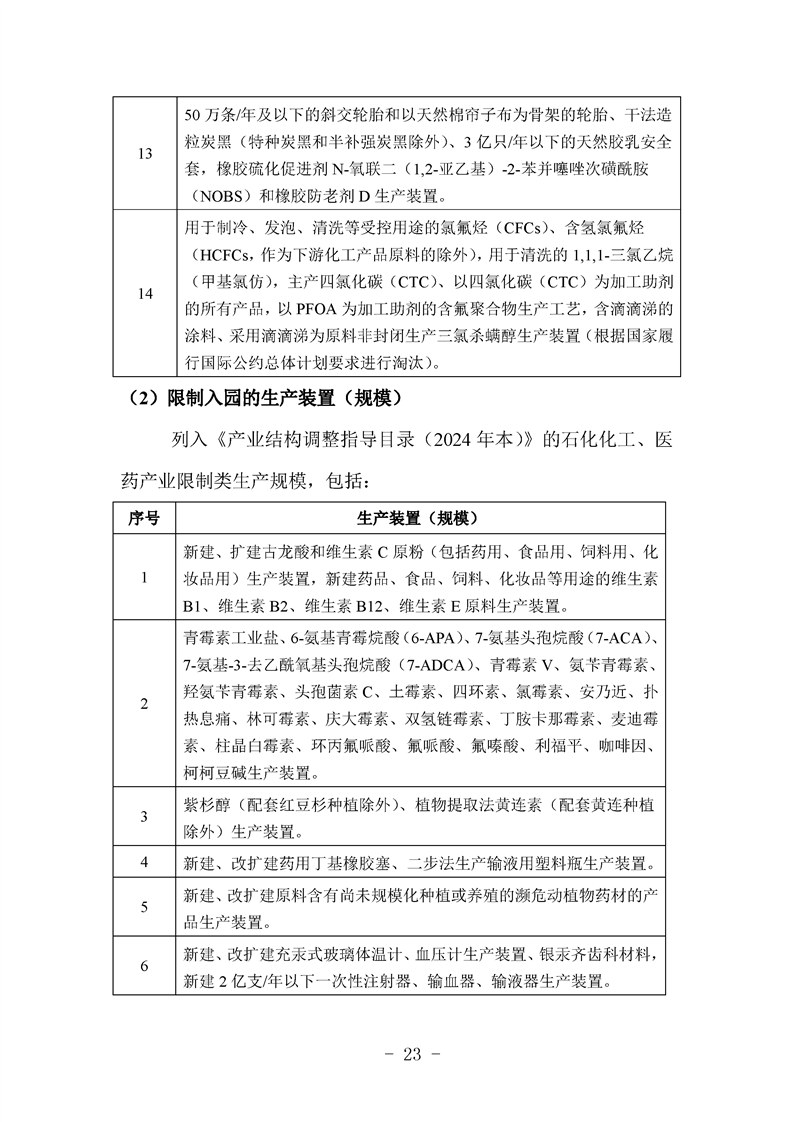
当前位置: 首页 > 政务动态 > 公示公告

2025

11/14

12:43

来源:
叶城县工业园区管委会

字体:【

访问量:

扫一扫在手机打开当前页

关于发布《叶城工业园区化工产业集中区禁止、限制和控制危险化学品目录(试行)》的通知

来源:叶城县工业园区管委会 发布日期:2025-11-14 12:43 浏览次数: 字体:【

作者:

【打印本文】 【关闭】